“咕咕,咕咕……”
在新疆青河县某个不为人知的院落里,曾一度回荡着这看似寻常的鸽鸣。然而,这声音在它的主人——前应急管理局局长马某某耳中,却曾是世界上最动听的交响乐。如今,高墙之内,万籁俱寂,他只能在梦中回味那95只“翻翻鸽”扑棱翅膀的声音,并咽下自己亲手酿造的苦酒。
2025年8月26日,青河县人民法院的一纸判决,为马某某荒唐而贪婪的仕途画上了休止符:因犯受贿罪,判处有期徒刑十年,并处罚金人民币五十万元;其违法所得242.43万元被依法追缴。
一位本应“安全着陆”的退休干部,为何在退休后依然伸手,最终落得锒铛入狱的下场?这一切,都要从那种名为“翻翻鸽”的观赏鸽说起。
01身居要职,他却打开了“鸽笼”里的潘多拉魔盒
时间回拨到2015年,彼时的马某某正值仕途上升期,身兼商务和经济信息化委员会副主任、工业园区管理委员会副主任等多个要职。在许多人看来,他手握项目审批、资金拨付、工程承揽的大权,是当地名副其实的“实权人物”。
最初的贿赂,或许仍是传统的烟酒金钱。但人的欲望一旦决堤,便会寻找更刺激的宣泄口。2021年4月,时任应急管理局局长的马某某,在一次“偶然”的机会中,向一位矿产资源勘查开发公司的副总经理周某某,透露了自己对“翻翻鸽”的喜爱。很快,一只价值1.4万元的“翻翻鸽”便成了他的囊中之物。
这轻轻的一扇翅膀,为他打开了一个全新的、充满诱惑的世界大门。
02“鸽”瘾成贪,三年狂敛95只“天价宠物”
所谓“翻翻鸽”,又名“筋斗鸽”,是观赏鸽中的稀有品种,以其在空中飞行时能连续翻滚的优美姿态而备受追捧。在新疆,它有着深厚的文化底蕴和爱好者基础。然而,在马某某这里,爱好彻底变了味,成了他进行权钱交易的完美“白手套”。
自从尝到甜头,马某某便对“翻翻鸽”的痴迷陷入了疯狂状态。判决书显示,从2021年收受第一只开始,他的“鸽瘾”便一发不可收拾:
2021年,收受3只,尚属“浅尝辄止”。
2022年,收受8只,欲望开始膨胀。
2023年,达到惊人的56只!这一年,他几乎每周都在“笑纳”新的鸽子。
2024年,直至12月退休当月,他仍在收受,共计28只。
这95只鸽子,总价值高达132.43万元,占其总受贿额的一半以上!其中最昂贵的一只,价格竟匪夷所思地达到了18万元。这是个什么概念?在青河县城,这笔钱足以购买一套50平米左右的住房。一只鸽子的价值,等同于一个普通家庭安身立命的住所,这是何等的讽刺与荒唐!
03主动索求,“鸽哨”吹响的是索贿的号角
与普通受贿不同,马某某收受的这些“天价鸽子”,几乎都是他主动向管理服务对象索取的。他的“鸽笼”,俨然成了一个无形的权力寻租市场。
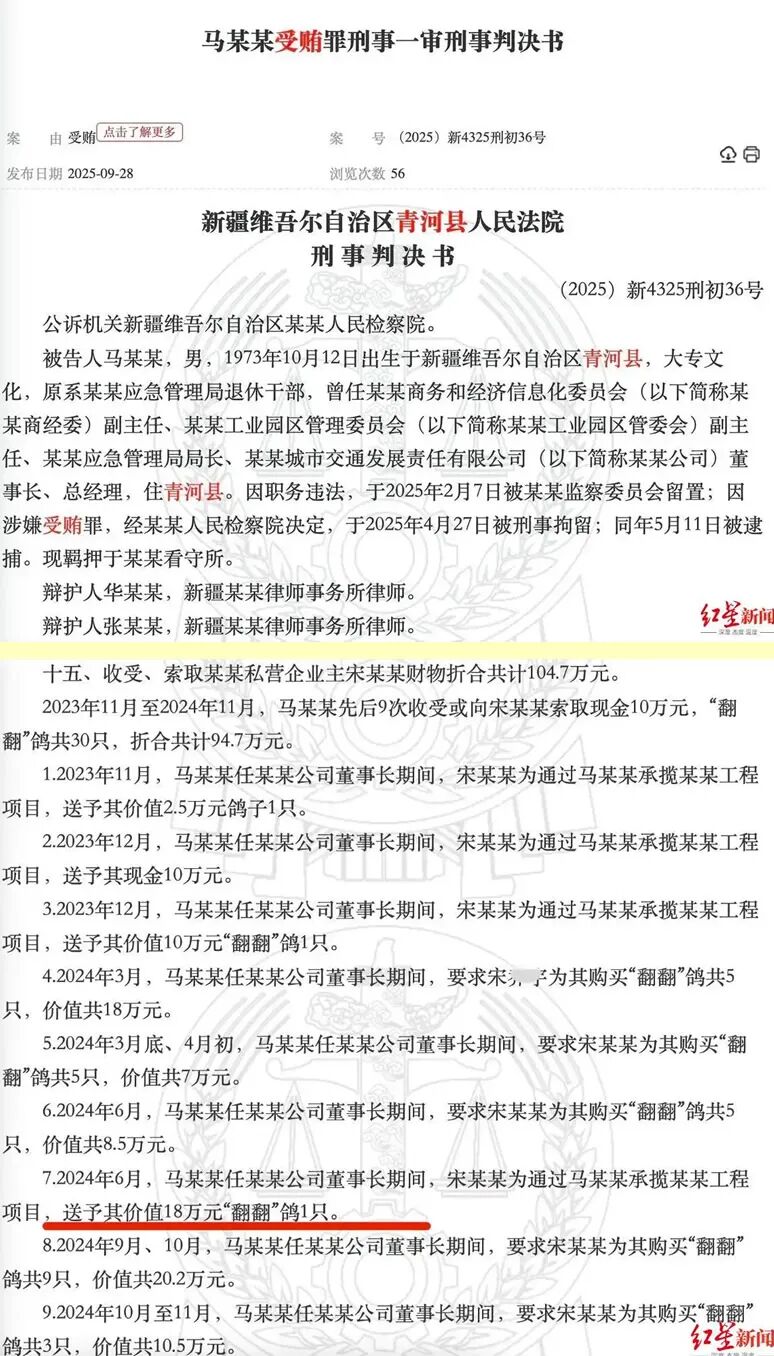
私营企业主宋某宇,堪称“最大方”的行贿者,先后奉上30只“翻翻鸽”,总价94.7万元,其中就包括那只“鸽王”——价值18万元的极品。
矿业公司采矿队队长卢某某,则是“最勤快”的输送者,仅在2023年3、4月间,就分数次送去了48只鸽子,最多一次高达28只。此外,马某某还曾向他直接索取30万元现金。
这些企业主和负责人,看中的难道是马局长养鸽的“同道之谊”?显然不是。他们看中的,是他手中能够影响项目申请、资金拨付、工程承揽的权力。马某某用“爱好”做遮羞布,完成了一场场心照不宣的肮脏交易。那声声鸽哨,吹响的不是闲情逸致,而是权力变现的刺耳号角。
04退休不是“安全伞”,伸手必被捉
网友声音(部分)
颇具讽刺意味的是,马某某在2024年12月正式退休后,仍不忘发挥“余热”,向某私人企业主索贿3万元。他或许天真地认为,退休即是进入了“保险箱”,过往的一切都可以随风而去。
然而,反腐败的利剑从不因职务变动而收起锋芒。2025年2月7日,某某监察委员会对已退休的他采取了留置措施。这只沉迷于“翻翻”的“老鸽”,终于没能翻出党纪国法的天罗地网。
调查显示,马某某到案后,虽如实供述了监察机关已掌握的部分犯罪事实,并主动供述了尚未掌握的收受、索取16人财物的问题,其家属也积极退缴了大部分赃款。
这些行为虽为其争取了“坦白”、“认罪认罚”等从宽情节,但面对高达242万余元、且其中近182万元属“索贿”的巨额贿款,其罪责已然深重。十年的刑期与五十万的罚金,是他必须为自己行为付出的代价。
05警钟长鸣:“鸽”梦已碎,何为官之本?
纵观马某某的堕落轨迹,从一名国家干部沦为阶下囚,其根源在于理想信念的“总开关”失灵,将人民赋予的权力视作满足个人私欲的工具。
他从收受小恩小惠到主动索取天价鸽子,从战战兢兢到肆无忌惮,最终在退休前夕上演了“最后的疯狂”,生动诠释了“贪如火,不遏则燎原;欲如水,不遏则滔天”的古训。
他的故事,是一出现代版的“玩物丧志”。只不过,他所“玩”的,是公权力;所“丧”的,是人格、自由与尊严。那95只曾经让他魂牵梦萦的“翻翻鸽”,如今成了他受贿的铁证,将他牢牢地钉在了犯罪的耻辱柱上。
06为官当廉,方是正道
马某某的案例,给所有党员干部,特别是退休干部敲响了警钟:为官当廉,当造福一方。
权力是责任,绝不是换取玩物、满足癖好的筹码。一旦公私不分、以权谋私,再“高雅”的爱好,也会成为腐蚀灵魂、催生腐败的温床。
将价值一套房的鸽子豢养在自家院中时,可曾想过还有百姓在为生计奔波?将权力视为永不落幕的筵席时,可曾听到身后法纪的钟声已然敲响?
这位安于享乐、贪赃枉法的狗官马某,等待他的将是牢底坐穿!
他不仅要被钉在家族的耻辱柱上,让子孙蒙羞,让门楣无光,还要被党和人民彻底清算,所有违法所得都将被一追到底,最终落得人财两空、晚景凄凉的可悲下场!
清正廉洁,是为官者最基本的底线。唯有心存敬畏、手握戒尺,情为民所系、权为民所用、利为民所谋,才能在退休之后,心安理得地享受儿孙绕膝的天伦之乐,而非在铁窗之内,忏悔那再也无法翻盘的灰色人生。
来【深圳文学】分享故事、吐槽人生、展示诗文、抒发情怀;记录精彩,不负华年!
投稿邮箱:939666567@qq.com,可附简介,配近照一张;字数>300才能标原创~了解更多,见底部菜单:作者之家。
本篇文章来源于微信公众号: 深圳文学
